首页
安博(中国)
安博(中国)
产业链介绍
联系我们
新闻中心
企业新闻
党建专栏
营养健康
公司视频
安博手机网页版登录入口
员工风采
招商合作
全国招商
郑州渠道代理
品牌与产品
产品中心
品牌理念
饲料
奶卡使用网点
侵权打假
全站搜索
安博手机网页版登录入口
首页
安博(中国)
安博(中国)
企业介绍
企业文化
企业资质
企业荣誉
走进工厂
产业链介绍
乳品事业部
养殖事业部
饲料事业部
联系我们
新闻中心
企业新闻
党建专栏
营养健康
公司视频
宣传片
安博手机网页版登录入口
员工风采
招商合作
全国招商
郑州渠道代理
品牌与产品
产品中心
新鲜酸奶
新鲜牛奶
常温酸奶
常温牛奶
常温乳饮料
品牌理念
饲料
奶卡使用网点
侵权打假
官方热线:0371-56503777
售后热线:400-0808-234
您当前的位置 :
首 页
>
新闻中心
>
企业新闻
新闻中心
News
企业新闻
党建专栏
营养健康
公司视频
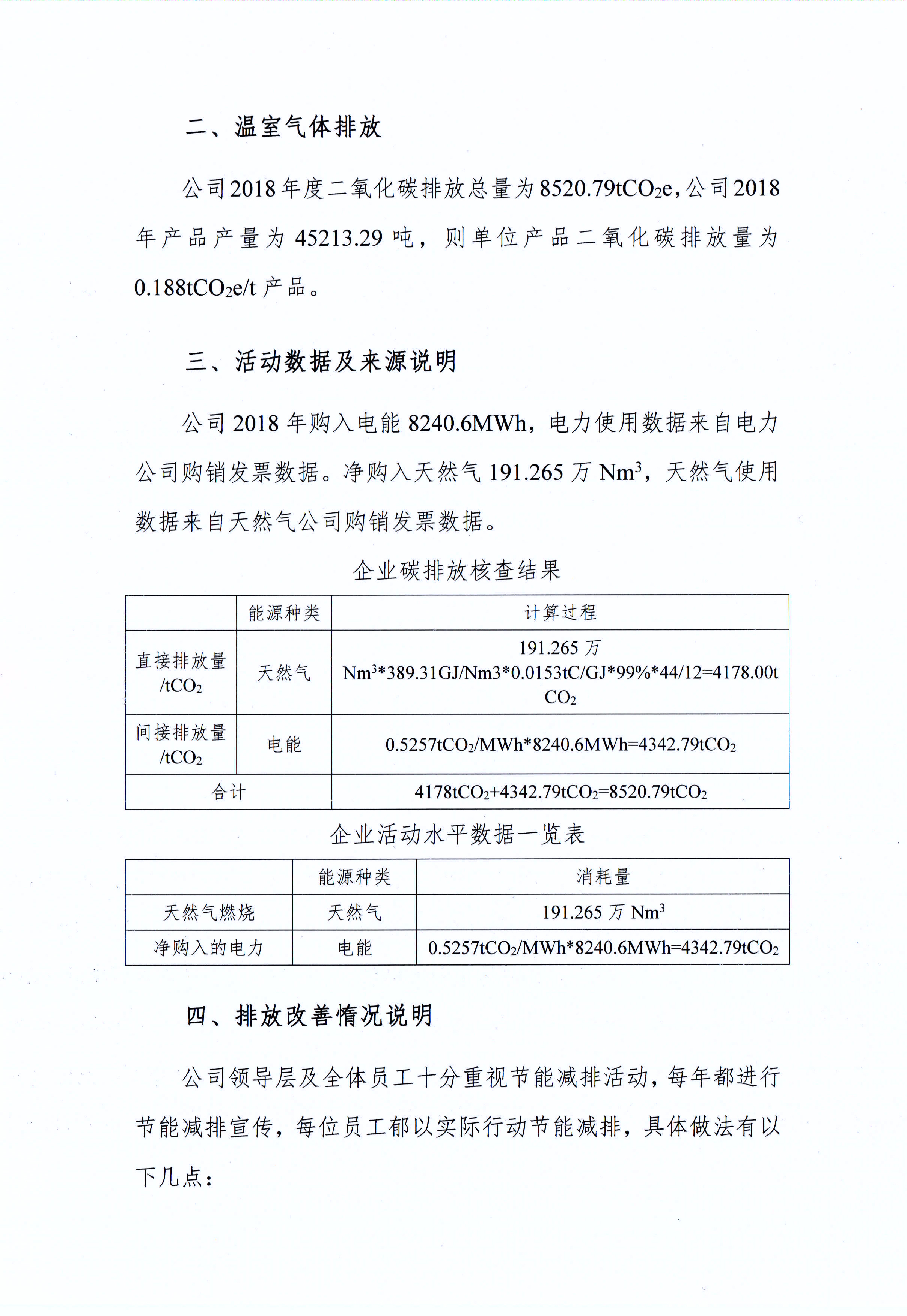
郑州安博(中国)乳制品有限公司温室气体排放自查报告
2019-03-22 00:00:00
次
标签
0
本文网址:
/news/668.html
上一篇:
有害物质及化学品减量使用评估报告
2019-03-22
下一篇:
安博手机网页版登录入口履行社会责任经营情况
2019-03-22
近期浏览:
相关产品
相关新闻
目录
友情链接
link
中荷奶业发展中心
中国奶业信息网
中国乳制品工业协会
官方热线:
0371-56503777
售后:400-0808-234
招商:
400-0808-234
安博手机网页版登录入口
邮编:330520
Copyright ©2005 - 2013 河南安博(中国)生物科技有限公司
豫ICP备16008321号
点击分享到:
技术支持:
祥云时代
关注官方微博
关注微信,订奶更快捷
乐动官方网站
|
星空买球_星空买球·(中国)官方网站
|
开云直播nba_开云(中国)
|
九游注册
|
JIUYOU.COM九游娱乐(中国)官网
|
乐鱼官方网站
|
安博首页_安博(中国)
|
九游电子娱乐_九游体育(中国)
|
开云手机注册_开云(中国)
|